详情内容
逆转裁判123成步堂精选集中文版是一款经典的文字冒险游戏,玩家可以在游戏中扮演一名叫作成步堂的辩护律师,你需要在游戏中去收集各种证据来完成自己的论述,并在法庭当中做出无罪或者有罪辩护,守卫法律的公平正义。感兴趣的玩家就来这里进行下载和游玩吧!
恕我失陪
解锁条件:回答被告是「绫里千寻」
获得方法:第一次的逆转开庭申述中裁判长问你被告名字时,回答被告是「绫里千寻」。

《逆转裁判1 第3章》
调查梯子1:逆转将军超人,在【第1摄影棚内】靠墙的梯子。
《逆转裁判1 第4章》
秘密武器收藏家
解锁条件:向糸锯刑警借用所有秘密武器
获得方法:DL6事件第二回调查,【警察局 刑事科】与糸锯圭介借秘密道具时候,导弹(警犬),钓竿,金属探测器全都借一遍,最后换成金属探测器离开。

《逆转裁判1 第5章》
调查梯子2:复苏的逆转,在【检事局 地下停车场】调查电话旁边的梯子。
便当大师
解锁条件:看过所有响华的便当
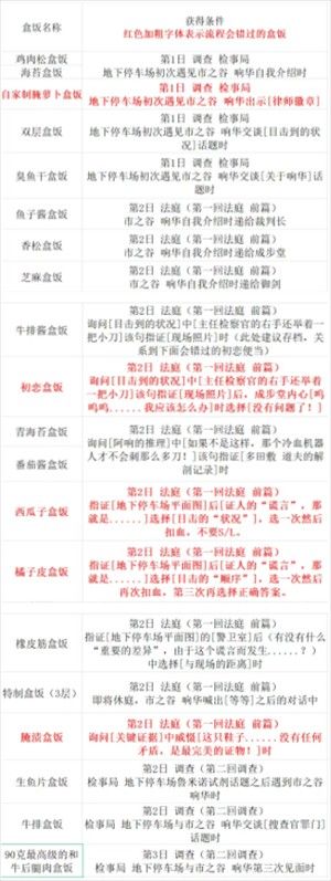
获得方法:具体看下面表格,红色加粗字体表示流程会错过的盒饭,实际获得成就/奖杯时间是第3日调查地下停车场与市之谷 响华对话完之后。

《逆转裁判2 第1章》
不用你管!
解锁条件:讯问糸锯刑警時追问「考虑結婚」這段話
获得方法:失去的逆转,第一次法庭,讯问「被告与被害人的关系」中对第二句证言「考虑結婚」进行威慑。
《逆转裁判2 第2章》
賈妮特小姐
解锁条件:和夏美小姐交谈時选择「賈妮特小姐」
获得方法:重逢,然后逆转,第一回调查,逆转2第一次遇到夏美小姐时「呃,这个,我记得你是」后选择第一个「賈妮特小姐」。
《逆转裁判2 第3章》
罗伯特 B 程布唐?
解锁条件:对真宵出示「马克斯」的人物档案
获得方法:逆转马戏团,第一回调查,从拘留所回到事务所后,与真宵对话出示「马克斯」的人物档案。
调查梯子3:逆转马戏团,在【马戏团 帐篷内】调查狮子大开口道具左边的梯子。
《逆转裁判2 第4章》
奇迹假面
解锁条件:讯问大婶时追问「是将军超人啦」这段话
获得方法:再会了,逆转,第一回法庭,第2个证人大婶第2段证词,第2句,威慑即可。
悲剧收场?
解锁条件:看过逆转裁判2的坏結局
获得方法:再会了,逆转,第二回法庭后半部分,狩魔冥重返法庭提交证据时,有了三个新的证物「手枪,录像带,衣服」(注意存档),法官会问你,你要不要给一个人看一样东西?这是选择手枪给御剑看即可。
《逆转裁判3 第1章》
走夜路小心点
解锁条件:讯问千奈美时追问「推了两次」这段话
获得方法:回忆的逆转,第一回法庭,第2个证人美柳千奈美的第2次证词第1句,威慑即可。
《逆转裁判3 第2章》
调查梯子4:遭窃的逆转,在【高菱屋 地下仓库】“特”字广告牌右侧梯子。
大婶的踪迹?
解锁条件:调查过所有大婶的蛛丝马迹
获得方法:调查所有和大婶当保安时候相关的东西:
第一回调查,第一次去【怪盗秘密基地】,调查左侧衣柜上的外星人的头盔和通讯器。
第二回调查,第一次去【KB保安 警卫室】,调查左边监控桌上茶杯和点心袋,左侧墙上贴的纸《保安的5项铁则》,右边椅子的背后「KB」logo。
《逆转裁判3 第3章》
本土坊的外语教室
解锁条件:从本土坊口中听过所有的外語
获得方法:具体看下面表格,实际获得成就/奖杯时间是第2日法庭【自供】讯问之后。
充满怨念的豆皮寿司
解锁条件:看到怨美做的豆皮寿司
获得方法:《逆转裁判3第3章》第2日调查,第二次去【钱庄贷款】,解锁「鹿羽 怨美」的[心灵枷锁]中「你“受伤”的原因‥‥是不是和这个证物有关呢?」出示「律师徽章」(故意答错才行)
《逆转裁判3 第5章》
麻烦的老朋友
解锁条件:操作御剑时,听到所有和矢张的往事
获得方法:【第一回 调查 后篇】使用御剑调查:
第一次在【叶樱院 山门】遇到矢张的时候,向他出示「律师徽章」。
第二次在【山中小屋 极乐庵】,调查小屋屋子左边的多国彩旗。
调查梯子5:华丽的逆转(注意本章节必须是【第二回 调查 后篇】成步堂与糸锯圭介交谈「秘密武器」后调查梯子才算),在【叶樱院 寺院领地】右侧使用金属探测器调查梯子。
梯子与长梯?
解锁条件:看过逆转裁判123中所有梯子与长梯的对話
获得方法:在上述场景调查梯子触发对话,调查一次即可。
1、玩家可以在游戏中成为一名辩护律师,在这里完成各种辩护任务。
2、大家可以自由游玩这款游戏作品,定制自己的辩护方案。
3、游戏的各个章节的收录都是很齐全的,可以让玩家自由体验相关内容。
1、玩家可以在各个节点之中随时进行存档,让自己可以回退游戏内容。
2、大家可以随时游玩这款游戏作品,在这里体验成为驴似的乐趣所在。
3、游戏中会有各种离奇的案件,玩家需要摸清整体游戏的脉络。
同类内容
最新更新游戏换一换
热门专题推荐MORE +